CHINA CENTER OF INDUSTRIAL CULTURE COLLECTION
CHINA CENTER OF INDUSTRIAL CULTURE COLLECTION
新闻动态
2023年07月06日|研究动态
食品与发酵工业丨江南大学陈坚院士团队:代谢改造酿酒酵母高效合成血红蛋白和肌红蛋白

近日,Bioresource Technology在线发表了江南大学未来食品科学中心陈坚院士团队赵鑫锐副研究员课题组的研究成果Systematic engineering of Saccharomyces cerevisiae for efficient synthesis of hemoglobins and myoglobins” (Xue, et al. Bioresource Technology, 2023, 370: 128556)。江南大学2019级博士生薛技科为论文第一作者,赵鑫锐副研究员为论文通讯作者,论文作者还包括周景文教授、李江华教授、堵国成教授、陈坚教授和王淼教授。

血红蛋白(Hb)和肌红蛋白(Mb)都是含铁的血红素类蛋白,它们在氧气的运输和储存、一氧化氮的脱氧以及细胞内pH值调节中发挥着重要作用。其中,在哺乳动物中Hb由两个α和两个β亚基组成,在植物和原核生物中则是以单亚基形式存在;而Mb全部是以单体形式存在于不同的肌肉组织中,其结构类似于血红蛋白的α亚基。依靠HbMb特有的生化特性,这两种血红蛋白已被开发为非细胞氧载体、铁补充剂和人工金属酶。尤其基于HbMb在肉类颜色和风味的形成中所起到的重要作用,在人造肉的生产中HbMb被广泛的用作食品级着色和调味添加剂。随着食品工业对HbMb需求的增加,传统的固相萃取、阴离子交换等提取和纯化HbMb的方法,由于产量低、耗时久、成本昂贵并不适合大规模工业化生产。目前,虽然应用大肠杆菌毕赤酵母已经可以合成HbMb,但这些宿主在食品加工应用中还存在食品安全隐患。而在其他的常见的微生物中,酿酒酵母是一种合适的GRAS宿主,具有强大的表达系统,可折叠和组装食品级HbMb,但目前还没有成功应用酿酒酵母合成动植物来源HbMb的报道。

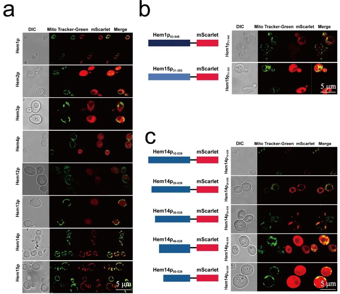
为了提高酿酒酵母中动植物来源HbMb的合成,必须解决三个瓶颈问题。第一个瓶颈是HbMb中的珠蛋白成分表达水平较低,稳定性较差。需要选择合适的表达策略,以获得不同动植物来源HbMb中的珠蛋白组分。此外,血红蛋白α亚基稳定蛋白(AHSP)能够增强α-珠蛋白的稳定性,但动物来源的AHSPα-珠蛋白稳定性的影响尚未确定。因此,有必要将牛或猪血红蛋白的AHSPα-珠蛋白共表达,更高效地合成牛或猪血红蛋白。第二个瓶颈是血红素合成途径的空间隔离。在酿酒酵母中,催化血红素合成的第一步酶Hem1p、第七步酶Hem14p和最后一步酶Hem15p均定位于线粒体中;而合成途径中的其他酶Hem2pHem3pHem4pHem12pHem13p均位于细胞质中。血红素合成中间体需要多次穿过线粒体的双层膜才能合成血红素,导致血红素合成效率较低,进一步影响了血红素在HbMb合成中的利用效率。因此,重构酿酒酵母中血红素合成途径的空间分布,是提高血红素合成和利用效率的重要措施之一。第三个瓶颈是适度强化血红素合成途径中的限速步骤,以满足HbMb的合成要求。因为100 mg/L大豆Hb的血红素理论总需求量仅为4.62 mg/L,而且血红素合成酶的多量表达也会影响HbMb珠蛋白成分的表达水平。因此,适度增强血红素合成对于获得更高产量的HbMb至关重要。由于血红素合成的主要限速步骤是Hem1pHem13p,针对这两个酶筛选合适的代谢改造强化策略也是提高胞内血红素合成效率的有效措施之一。

针对这些问题,江南大学食品合成生物学与生物制造团队研究人员利用合成生物学策略构建了血红蛋白和肌红蛋白合成的酿酒酵母底盘细胞(图1)。针对第一个瓶颈,通过比较选择不同的表达策略来强化HbMb中珠蛋白组分的表达水平,确定了高拷贝质粒pESC诱导系统为最佳表达体系(图2)。通过游离表达和整合表达猪或牛的α亚基稳定蛋白(AHSP),最终确定启动子GAL10表达AHSP可以将猪或牛血红蛋白的产量分别提高37.2%111.1%图3)。针对第二个瓶颈,通过亚细胞定位和可视化分析确定了Hem1p的线粒体定位信号肽(MLS)位于前54位氨基酸,Hem14pMLS位于前31位氨基酸,而Hem15pMLS位于前31位氨基酸(附图2)。针对第三个瓶颈,首先通过在酿酒酵母中筛选最高效的血红素前体ALA的合成途径,确定来源酿酒酵母C4途径为最佳途径;并通过在酿酒酵母基因组上多位点整合增加C4途径拷贝数,使得胞内血红素的积累量达到0.1 mg/L图4);在此基础上,同时去除Hem14pHenm15pMLS使其定位在细胞质,并与Hem13p在细胞质中组装形成复合体,最终将胞内血红素积累量提升至0.3 mg/L(图4)。最后,在酿酒酵母最适代谢改造菌株HEME-5中,首次实现了牛血红蛋白(11.7 ± 0.4 mg/L)和猪血红蛋白(19.3 ± 2.8 mg/L)的合成;此外,大豆血红蛋白(108.2 ±3.5 mg/L)、三叶草血红蛋白(13.7 ±0.5 mg/L)、牛肌红蛋白(68.9 ±1.6 mg/L)和猪肌红蛋白(85.9 ±5.0 mg/L)在酿酒酵母中也都实现了高效表达。与天然提取的HbMb相比,酿酒酵母合成的不同来源的Hb和Mb均具有一致的光谱特性和相似的生理生化活性(图5)。此研究的成果可为微生物高效合成其他高活性的血红素类蛋白(P450酶、过氧化物酶等)提供可借鉴的方法。

上述研究工作得到了国家重点研发计划项目(2021YFC2101400)、国家自然科学基金(31900067)和国家轻工业技术与工程一流学科(LITE2018-08) 等项目的资助。

图1 酿酒酵母高效合成血红蛋白和肌红蛋白的代谢改造策略

2 不同表达策略对血红蛋白和肌红蛋白中珠蛋白组分合成的影响

3 不同表达策略对α-血红蛋白稳定蛋白(AHSP)效果的影响

附图酿酒酵母血红素合成途径中所有酶的亚细胞定位和定位信号肽分析

4 酿酒酵母中血红素合成途径重构和适度强化

5 酿酒酵母合成的血红蛋白和肌红蛋白光谱特性和活性分析



文章来源于江南大学食品合成生物学与生物制造团队。





  • 友情链接
  • 友情链接2
  • 友情链接3
  • 友情链接5
  • 友情链接6
  • 友情链接7